请选择省份(按首字拼音排序):
安庆市 蚌埠市 巢湖市 池州市 滁州市 阜阳市 合肥市 淮北市 淮南市 黄山市 六安市 马鞍山市 宿州市 铜陵市 芜湖市 宣城市 亳州市
福州市 龙岩市 南平市 宁德市 莆田市 泉州市 三明市 厦门市 漳州市
白银市 定西市 甘南藏族 嘉峪关市 金昌市 酒泉市 兰州市 临夏回族 陇南地区 陇南市 平凉市 庆阳市 天水市 武威市 张掖市
潮州市 东莞市 佛山市 广州市 河源市 惠州市 江门市 揭阳市 茂名市 梅州市 清远市 汕头市 汕尾市 韶关市 深圳市 阳江市 云浮市 湛江市 肇庆市 中山市 珠海市
百色市 北海市 崇左市 防城港市 桂林市 贵港市 河池市 贺州市 来宾市 柳州市 南宁市 钦州市 梧州市 玉林市
安顺 毕节 贵阳 六盘水 黔东南 黔南 黔西南 铜仁 遵义
白沙黎族 保亭黎族 昌江黎族 澄迈县 定安县 东方市 海口市 乐东黎族 临高县 陵水黎族 南沙群岛 琼海市 琼中黎族 三亚市 屯昌县 万宁市 文昌市 五指山市 西沙群岛 中沙群岛 儋州市
保定市 沧州市 承德市 邯郸市 衡水市 廊坊市 秦皇岛市 石家庄市 唐山市 邢台市 张家口市
安阳市 鹤壁市 焦作市 开封市 洛阳市 南阳市 平顶山市 三门峡市 商丘市 新乡市 信阳市 许昌市 郑州市 周口市 驻马店市 漯河市 濮阳市 济源市
大庆市 大兴安岭 哈尔滨市 鹤岗市 黑河市 鸡西市 佳木斯市 牡丹江市 七台河市 齐齐哈尔 双鸭山市 绥化市 伊春市
鄂州市 恩施州 黄冈市 黄石市 荆门市 荆州市 潜江市 神农架林区 十堰市 随州市 天门市 武汉市 仙桃市 咸宁市 襄阳市 孝感市 宜昌市
常德市 长沙市 郴州市 衡阳市 怀化市 娄底市 邵阳市 湘潭市 湘西 益阳市 永州市 岳阳市 张家界市 株洲市
白城市 白山市 长春市 吉林市 辽源市 四平市 松原市 通化市 延边朝鲜
常州市 淮安市 连云港市 南京市 南通市 苏州市 宿迁市 泰州市 无锡市 徐州市 盐城市 扬州市 镇江市
抚州市 赣州市 吉安市 景德镇市 九江市 南昌市 萍乡市 上饶市 新余市 宜春市 鹰潭市
鞍山市 本溪市 朝阳市 丹东市 抚顺市 阜新市 葫芦岛市 锦州市 辽阳市 盘锦市 沈阳市 铁岭市 营口市 大连市
阿拉善盟 巴彦淖尔 包头市 赤峰市 鄂尔多斯 呼和浩特 呼伦贝尔 通辽市 乌海市 乌兰察布 锡林郭勒 兴安盟
固原市 石嘴山市 吴忠市 银川市 中卫市
果洛藏族 海北藏族 海东地区 海南藏族 海西蒙古 黄南藏族 西宁市 玉树藏族
滨州市 德州市 东营市 菏泽市 济南市 济宁市 聊城市 临沂市 日照市 泰安市 威海市 潍坊市 烟台市 枣庄市 淄博市 青岛市
安康市 宝鸡市 汉中市 商洛市 铜川市 渭南市 西安市 咸阳市 延安市 榆林市
长治市 大同市 晋城市 晋中市 临汾市 吕梁市 朔州市 太原市 忻州市 阳泉市 运城市
阿坝 巴中市 成都市 达州市 德阳市 甘孜 广安市 广元市 乐山市 凉山市 眉山市 绵阳市 南充市 内江市 攀枝花市 遂宁市 雅安市 宜宾市 资阳市 自贡市 泸州市
阿克苏 阿拉尔 阿勒泰 巴音郭楞 博尔塔拉 昌吉回族 哈密 和田 喀什 克拉玛依 克孜勒苏 石河子 塔城 图木舒克 吐鲁番 乌鲁木齐 五家渠 伊犁
阿里 昌都 拉萨 林芝 那曲 日喀则 山南
保山市 楚雄州 大理州 德宏州 迪庆藏族 红河州 昆明市 丽江市 临沧市 怒江州 曲靖市 思茅市 文山州 西双版纳 玉溪市 昭通市
杭州市 宁波市 湖州市 嘉兴市 金华市 丽水市 绍兴市 台州市 温州市 舟山市 衢州市

中国建设银行重庆市分行“乾元-鑫鑫向荣” 2018年第721期理财产品风险揭示书和产品说明书

发布时间:2018-11-19

中国建设银行重庆市分行“乾元-鑫鑫向荣”

2018年第721期理财产品风险揭示书

                  

理财非存款、产品有风险、投资须谨慎。

 

尊敬的客户:

理财产品管理运用过程,可能会面临多种风险因素。因此,根据中国银行业监督管理委员会相关监管规定的要求,中国建设银行重庆市分行(理财产品管理人)郑重提示:

本产品为非保本浮动收益型理财产品,不保证本金和收益,请您充分认识投资风险,谨慎投资。本期产品期限140天(中国建设银行有权对产品进行展期或提前终止),存续期内,产品不接受申购或赎回申请。本期产品内部风险评级级别为盏警示灯,风险水平属于中等风险。最不利情况下,您将损失全部收益甚至包括全部本金。本理财产品适用于稳健型进取型 积极进取型客户。

如影响您风险承受能力的因素发生变化,请及时完成风险承受能力评估。

中国建设银行重庆市分行理财产品内部风险评级说明如下:

注:本风险评级为中国建设银行重庆市分行内部评级结果,该评级仅供参考,不具备法律效力。

在您选择购买理财产品前,请注意投资风险,仔细阅读理财产品销售文件,了解理财产品具体情况。您应在详细了解和审慎评估理财产品的资金投资方向、风险评级及预期收益等基本情况后,自主决定购买与自身风险承受能力和资产管理需求匹配的理财产品。中国建设银行重庆市分行提醒您应本着“充分了解风险,自主选择购买”的原则,谨慎决策,自主决定将合法所有的资金用于购买本产品。在购买本产品后,您应随时关注产品的信息披露情况,及时获取相关信息。中国建设银行重庆市分行不承担下述风险:

1.政策风险:本产品是依照当前的法律法规、相关监管规定和政策设计的。如国家宏观政策以及市场法律法规、相关监管规定发生变化,可能影响产品的受理、投资运作、清算等业务的正常进行,并导致本产品收益降低甚至本金损失,也可能导致本产品违反国家法律、法规或者其他合同的有关规定,进而导致本产品被宣告无效、撤销、解除或提前终止等。

2.信用风险:本产品的基础资产项下义务人可能出现违约情形,则客户可能面临收益损失、本金部分损失、甚至本金全部损失的风险。

3.流动性风险:本产品存续期内,客户无提前终止权,不可赎回本期产品,可能导致客户需要资金时不能随时变现,并可能使客户丧失其他投资机会的风险。

4.市场风险:本产品的基础资产价值受未来市场的不确定影响可能出现波动,从而导致客户收益波动、收益为零甚至本金损失的情况。

5.管理风险:本产品资金将投资于相关股权类、债权类、债券和货币市场工具类及其他基础资产,基础资产管理方受经验、技能、判断力、执行力等方面的限制,可能对产品的运作及管理造成一定影响,并因此影响客户收益,甚至造成本金损失。

6.利率及通货膨胀风险:在本产品存续期限内,即使中国人民银行调整存款基准利率,本产品的预期收益率可能不会随之予以调整,因此,存在本产品的预期收益率及/或实际收益率低于人民银行存款基准利率的风险。同时,本产品存在客户预期收益率及/或实际收益率可能低于通货膨胀率,从而导致客户实际收益为负的风险。

7.抵质押物变现风险:本产品部分基础资产项下可能设定抵质押等担保品,如发生该部分基础资产项下义务人违约等情形时,将会对抵质押物进行处置,如抵质押物等不能变现或不能及时、足额变现或抵质押物的变现价值不足以覆盖该部分基础资产本金及预期收益,则可能影响客户预期收益,甚至发生本金损失。

8.信息传递风险:中国建设银行重庆市分行将按照本说明书有关“信息披露”的约定进行产品信息披露。客户应根据“信息披露”的约定及时进行查询。如果客户未及时查询,或由于通讯故障、系统故障以及其他不可抗力等因素的影响使得客户无法及时了解产品信息,并由此影响客户的投资决策,因此而产生的责任和风险由客户自行承担。另外,客户预留在中国建设银行重庆市分行的有效联系方式发生变更,应及时通知中国建设银行重庆市分行,如客户未及时告知联系方式变更,中国建设银行重庆市分行将可能在其认为需要时无法及时联系到客户,并可能会由此影响客户的投资决策,由此而产生的责任和风险由客户自行承担。

  1. 产品不成立风险:如本产品募集期届满,认购总金额未达到产品规模下限(如有约

定),或市场发生剧烈波动,或发生本期产品难以成立的其他情况,经中国建设银行重庆市分行判断难以按照本期产品说明书规定向客户提供本期产品的,中国建设银行重庆市分行有权利但无义务宣布产品

不成立。

10.提前终止风险:产品存续期内若市场发生重大变动或突发性事件,或发生中国建设银行重庆市分行认为需要提前终止本产品的其他情形时,中国建设银行重庆市分行有权提前终止产品,在提前终止情形下,客户面临不能按预定期限取得本金及预期收益的风险。

11.不可抗力及意外事件风险:包括但不限于自然灾害、金融市场危机、战争或国家政策变化等不能预见、不能避免、不能克服的不可抗力事件或系统故障、通讯故障、投资市场停止交易等意外事件的发生,可能对产品的成立、投资运作、资金返还、信息披露、公告通知等造成影响,甚至可能导致产品收益降低乃至本金损失。对于由于不可抗力及意外事件风险导致的任何损失,客户须自行承担,中国建设银行重庆市分行对此不承担任何责任。

 

您在签署《中国建设银行股份有限公司理财产品客户协议书》前,应当仔细阅读客户权益须知、本风险揭示书及本产品的产品说明书的全部内容,同时向中国建设银行重庆市分行了解本产品的其他相关信息,并自己独立做出是否购买本产品的决定。

您签署本风险揭示书、客户协议书,并将资金委托给中国建设银行重庆市分行运作是您真实的意思表示。本风险揭示书及相应的客户协议书、产品说明书、客户权益须知将共同构成贵我双方理财合同的有效组成部分。

 

风险揭示方:中国建设银行重庆市分行

(客户签字与签章见下一页)

签字与签章

个人客户请在下面填写您的风险承受能力评级、抄录风险揭示语句并签字:

 

客户声明:本人在购买本产品前已完成风险承受能力评估,且该评估结果具有效力。  

本人风险承受能力评级:             (由客户自行填写)

 

根据监管部门的要求,为确保客户充分理解本产品的风险,请在确认栏抄录以下语句并签名:

本人已经阅读风险揭示,愿意承担投资风险。

客户抄录:                                                                                                                                                               

                                                                                                                                                                  

 

客户签名:                                    客户声明:投资决策完全是由客户独立、自主、谨慎做出的。客户已经阅读客户协议书所有条款(包括背面)、客户权益须知、本产品风险揭示书及本产品说明书,充分理解并自愿承担本产品相关风险。)

                  

                

 

机构客户请在下面签章:

中国建设银行重庆市分行“乾元-鑫鑫向荣”

2018721期理财产品说明书

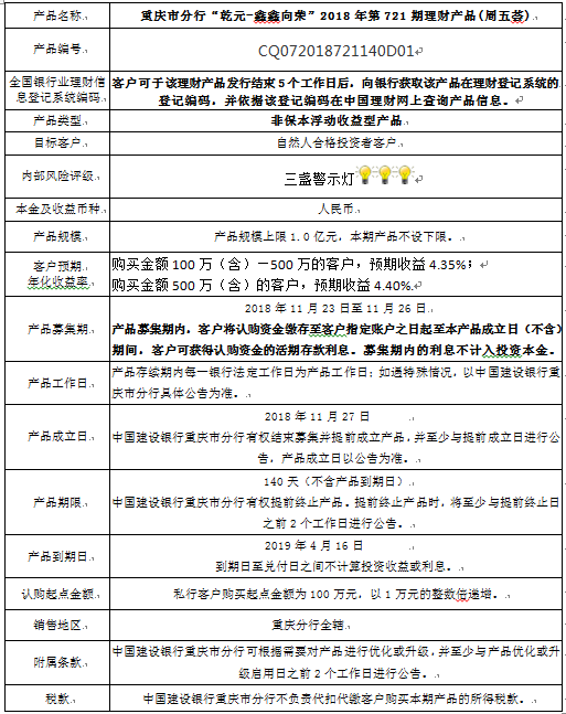
一、产品要素

二、投资管理

(一)投资范围

中国建设银行重庆市分行将本期产品募集资金投资于资产组合型人民币理财产品项下的股权类、债权类资产、债券和货币市场工具类及其他符合监管要求的资产组合类资产及其他符合监管要求的资产组合。各类资产的投资比例为:股权、债权和债券资产的投资比例不低于20%,货币市场工具类资产的投资比例不超过80%,其他符合监管要求的资产组合投资比例不超过70%。

在资产管理过程中,资产投资比例暂时超出上述区间且中国建设银行重庆市分行认为不对客户预期年化收益率产生重大影响时,中国建设银行重庆市分行将及时进行调整;资产投资比例暂时超出上述区间且中国建设银行重庆市分行认为可能对客户预期年化收益率产生重大影响时,中国建设银行重庆市分行将于发生上述情形的产品工作日进行公告。中国建设银行重庆市分行有权对投资范围、投资品种或投资比例进行调整,并最迟于调整投资范围、投资品种或投资比例当日进行公告。

产品存续期内,本产品投资的股权、债权资产风险状况发生实质性变化的,即资产根据中国建设银行风险分类从正常类或关注类转为不良类的,中国建设银行重庆市分行将于认定资产风险状况发生实质性变化后的5个产品工作日内披露有关情况。

中国建设银行重庆市分行秉承价值投资的理念,通过资产组合管理实现本产品安全性、流动性与收益性的平衡。本产品基础资产均经过中国建设银行内部审批流程筛选和审批,达到可投资标准。

(二)投资团队

中国建设银行重庆市分行拥有专业化的银行理财产品投资管理团队和丰富的投资经验。中国建设银行重庆市分行秉承稳健经营的传统,发挥自身优势,为产品运作管理提供专业的投资管理服务,力争帮助客户实现收益。

(三)参与主体

产品管理人:中国建设银行重庆市分行

产品托管人:中国建设银行重庆市分行

 

三、产品运作说明

(一)产品规模

1.本期产品规模上限:1.0亿元。在本期产品募集期内,对本期产品的认购金额达到本期理财产品规模上限,则中国建设银行重庆市分行有权利但无义务停止本期产品的认购,已经认购成功的客户投资权益不受影响。

2.本期产品不设下限。

3.中国建设银行重庆市分行可根据市场情况等调整产品规模上、下限,并最迟于调整规模上下限当日进行公告。

(二)认购/申购/追加投资/赎回

募集期内,客户认购本期产品,应提前将理财资金存入客户指定账户。在本期产品运行期间,不开放申购、追加投资和赎回。

 

四、理财收益说明

(一)本金及收益风险

  1. 本产品不保障本金及收益安全,中国建设银行重庆市分行发行本产品不代表对本产品的任何保本或收益承诺。
  2. 风险示例

在投资于基础资产的本金按时足额回收的情况下,投资于基础资产的收益在扣除产品托管费0.02%/年,产品销售费0.10%/年等相关固定费用后,剩余收益率如小于客户预期年化收益率,则客户收益按剩余收益计算。如剩余收益率为负,则客户可能面临本金部分损失。

在投资于基础资产的本金未按时足额回收的情况下,根据投资与基础资产的本金及收益实际回收情况在扣除相关固定费用后计算客户应得本金及收益。如发生基础资产无法回收任何本金和收益的最不利情况下,客户将损失全部本金。

(二)费用

本期产品收取的固定费用为产品托管费与产品销售费。其中,产品托管费为产品规模的0.02%/年、产品销售费为产品规模的0.10%/年。

(三)客户预期年化收益率

1.测算收益不等于实际收益,投资需谨慎。

2.客户预期年化收益率的测算依据:中国建设银行重庆市分行将募集资金投资于资产组合型人民币理财产品项下的股权类、债权类资产、债券和货币市场工具类资产及其他符合监管要求的资产组合,通过资产组合管理实现安全性、流动性与收益性的平衡,测算出客户预期年化收益率为4.35%-4.40%/年。

  1. 测算示例:本期产品基础资产预期年化净收益率经测算为4.47%-4.52%。若投资于基础资产的本金按时足额回收,获得收益在扣除产品托管费0.02%/年、产品销售费0.10%/年等相关固定费用后:

(1)剩余收益率如大于客户预期年化收益率,则客户收益按预期年化收益率4.35%-4.40%计算,中国建设银行重庆市分行收取超出的部分作为产品管理的费用;

(2)剩余收益率如等于客户预期年化收益率,则客户收益按预期年化收益率4.35%-4.40%计算,中国建设银行重庆市分行将不再收取其他任何费用;

(3)剩余收益率如小于客户预期年化收益率,则客户收益按剩余收益计算,中国建设银行重庆市分行将不再收取其他任何费用;

(4)如剩余收益为负时,客户将面临部分本金损失,中国建设银行重庆市分行将不再收取其他任何费用。

在投资于基础资产的本金未按时足额回收的情况下,须根据投资于基础资产的本金及收益实际回收情

况在扣除相关固定费用后计算客户应得本金及收益;如发生基础资产无法回收任何本金和收益的最不利情

况下,客户将损失全部本金。

(四)客户收益

1.收益计算公式

中国建设银行重庆市分行根据客户持有的投资本金数额、产品期限天数及实际年化收益率计算收益。

客户收益=投资本金×实际年化收益率×产品期限天数÷365

2.计算示例

假设客户1000000.00元投资本金,产品期限为140天,中国建设银行重庆市分行公布的客户预期年化收益率为4.35%,中途未进行预期年化收益率的调整,且在产品到期日,实际收益率达到了预期收益率,则在到期日应兑付客户的投资收益为:

投资收益:1000000.00元×4.35%×140天÷365≈16684.93(元)

上述示例采用假设数据计算,测算收益不等于实际收益,投资需谨慎。

 

、提前终止

(一)在本产品投资期间,中国建设银行重庆市分行有提前终止权。中国建设银行重庆市分行提前终止本产品时,将提前2个工作日以公告形式通知客户,并在提前终止日后5个工作日内向客户返还投资本金及应得收益,应得收益根据每笔投资本金实际参与理财的天数及对应的实际年化收益率计算。

(二)中国建设银行重庆市分行提前终止本产品的情形包括但不限于:

1.如遇国家金融政策出现重大调整并影响到本产品的正常运作时,中国建设银行重庆市分行有权利但无义务提前终止本产品。

2.因市场发生极端重大变动或突发性事件等情形时,中国建设银行重庆市分行有权利但无义务提前终止本产品。

(三)提前终止时收益计算示例:

假设投资本金1000000.00元,产品期限140天,因产品提前终止,实际理财天数为20天,实际年化收益率4.35% 。则应兑付给客户的投资收益为:

投资收益=1000000.00×4.35%×20天÷3652383.56(元)

上述示例均采用假设数据计算,测算收益不等于实际收益,投资需谨慎。

 

、理财产品到期本金及收益兑付

1.正常兑付

客户持有产品至产品到期日,客户的理财本金和相应的收益在产品到期后一次性支付。中国建设银行重庆市分行于产品到期日后1个工作日内将客户理财本金和收益划转至投资者协议约定账户,遇法定节假日顺延。

2.非正常情况

中国建设银行提前终止本产品时,客户持有产品至产品提前终止日,中国建设银行可能根据实际情况选择向客户提前兑付、延迟兑付或者分次兑付,并于发生上述情形后的2 个产品工作日内公告兑付方案。

如果发生异常情形,造成本产品的基础资产无法及时、足额变现,中国建设银行重庆市分行可以根据实际情况选择向客户延迟兑付或者分次兑付,并于发生上述情形后的2个工作日内在中国建设银行重庆市分行互联网站公告兑付方案。

 

、信息披露

1.中国建设银行重庆市分行通过中国建设银行网站(www.ccb.com)发布产品以下相关信息:在产品成立、正常终止或发生对产品产生重大影响之情形后的5个产品工作日内发布产品成立、产品终止、重大影响事件等信息;如产品发生延迟兑付或者分次兑付,于发生上述情形后的2个工作日内公告兑付方案;如中国建设银行重庆市分行行使提前终止权、调整预期年化收益率、调整产品规模上下限、优化或升级产品等,则需在提前终止日、新的预期收益率生效之日、增设产品规模上限或调整规模上下限之日、产品升级或优化日等相关日之前至少2个工作日进行公布。请客户注意及时在上述网站上自行查询。

2.客户同意,中国建设银行重庆市分行通过上述网站进行信息披露,如果客户未及时查询,或由于通讯故障、系统故障以及其他不可抗力等因素的影响使得客户无法及时了解产品信息,因此而产生的(包括但不限于因未及时获知信息而错过资金使用和再投资的机会等)全部责任和风险,由客户自行承担。

3.中国建设银行重庆市分行为客户提供本产品相关账单信息。本产品成立后,个人客户可凭本人身份证件和《中国建设银行股份有限公司理财产品客户协议书》在购买本产品的原中国建设银行重庆市分行营业网点打印本产品相关账单信息;机构客户可凭交易账户对应的开户印鉴、有效机构证件和《中国建设银行股份有限公司理财产品客户协议书》在购买本产品的原中国建设银行重庆市分行营业网点打印本产品相关账单信息。

 

 

字体: