尊敬的客户:
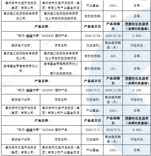
依照监管要求,现对我行2020年3月10日非标资产发生变化的理财产品概况、投资非标准化债权及股权类资产清单披露如下:
上述产品投资的标准资产质量情况正常。
上述产品到期收益分配详见产品说明书。
截至目前,上述产品运营状况正常。
特此公告。
中国建设银行股份有限公司重庆市分行
2020年3月10日